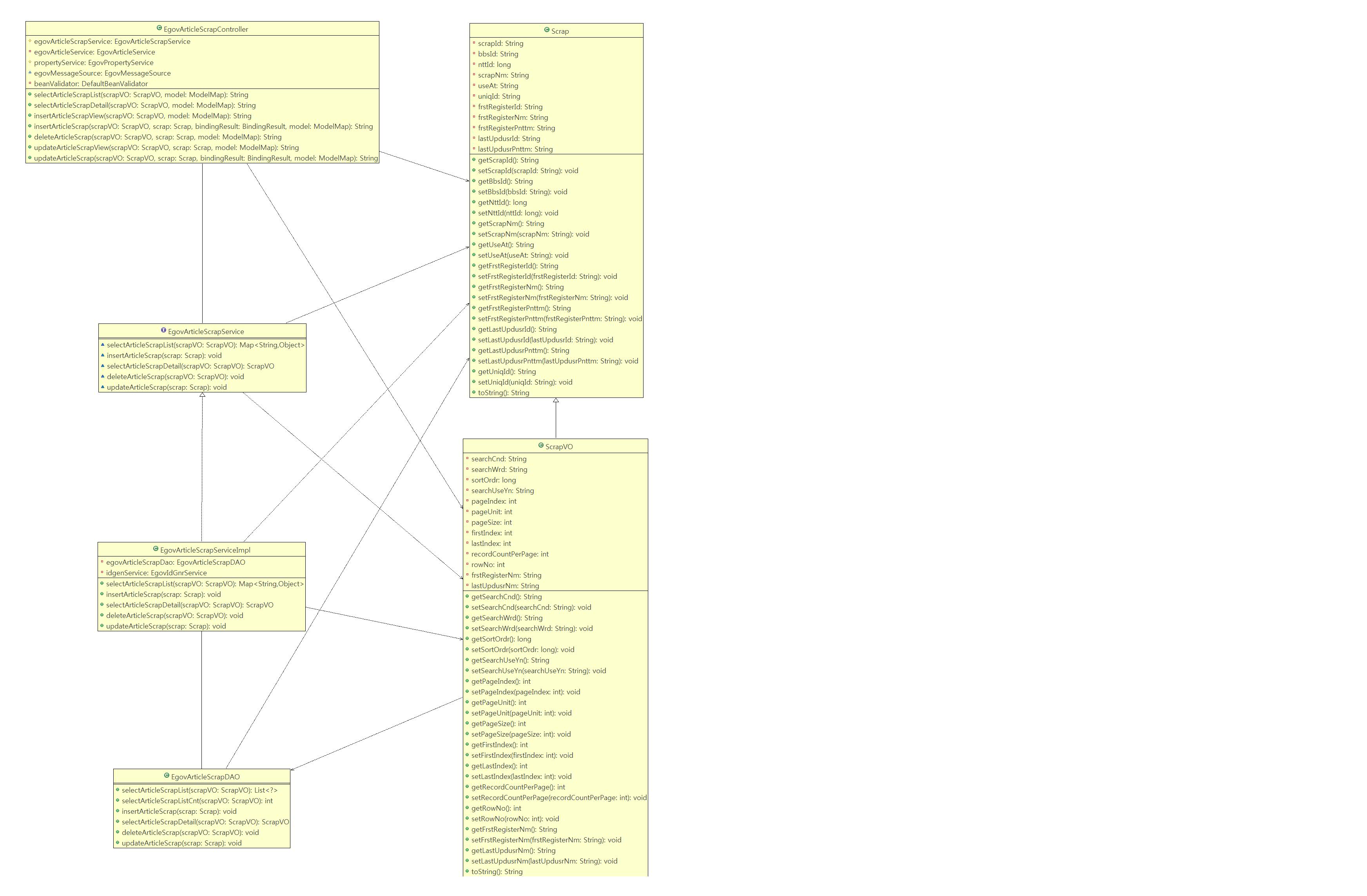
egovframework:com:v3.6:cop:scp:wiki_scrap_board_cld.jpg

wiki_scrap_board_cld.jpg

wiki_scrap_board_cld.jpg

← 뒤로 스크랩관리

날짜:
2026/01/17 04:35
파일 이름:
wiki_scrap_board_cld.jpg
포맷:
JPEG
크기:
454KB